备份与量产说明¶
对于量产与备份本章章节 很重要 很重要 很重要 。
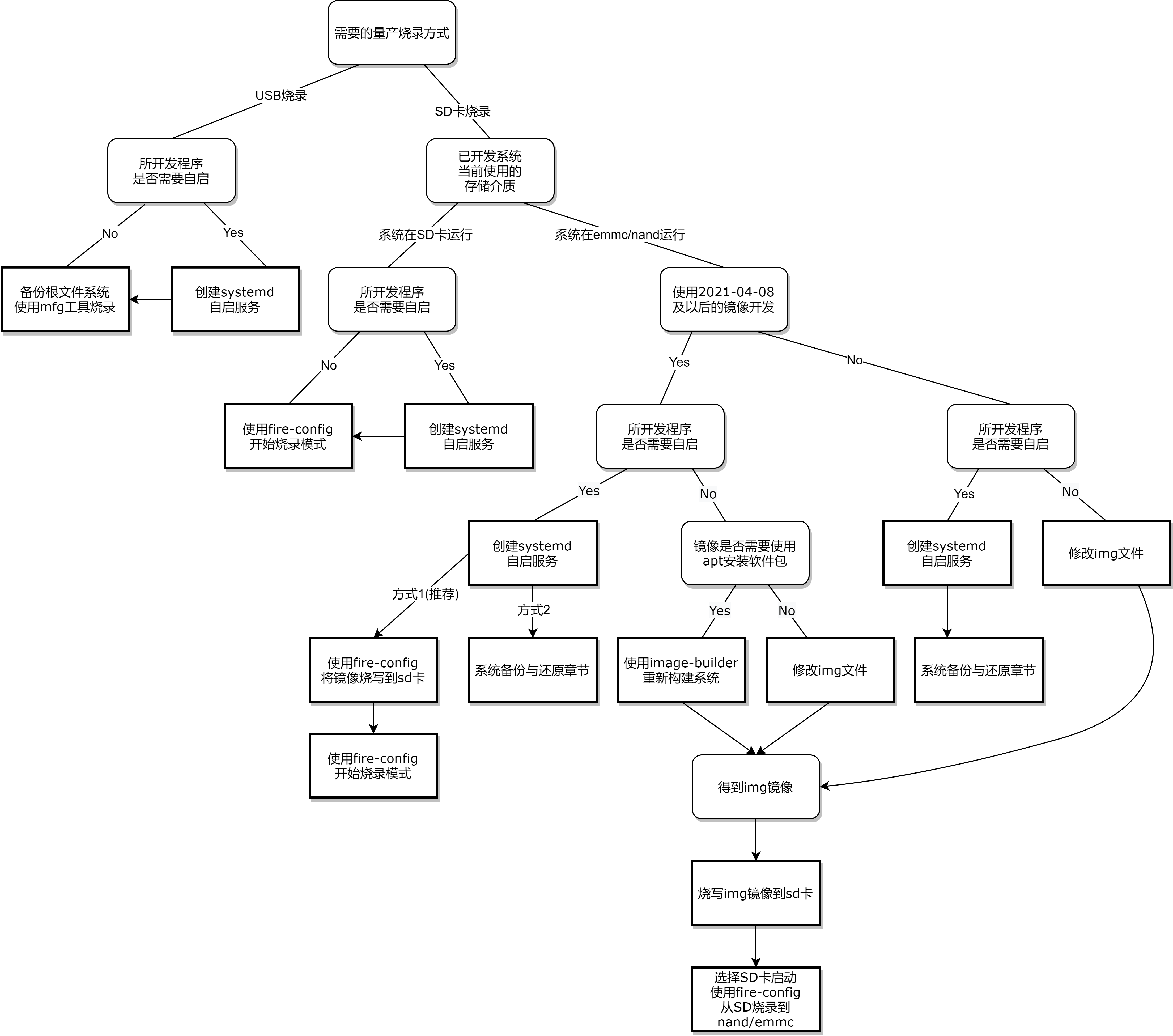
量产部分文档较多,章节与章节之间的关联性不强,看起来文档较为杂乱, 用户可根据以下图片的路线能够选择适合自己的量产方式, 避免在消耗过多时间在量产方式中探索。
图中的分支情况较多,用户自需要了解自己所需要的分支即可, 确定量产路线之后根据路线按需查看以下章节
以下章节为基础章节:
图中涉及到使用fire-config章节:
图中系统备份与还原章节:
设置自启动服务章节:
修改img镜像章节:
对于量产与备份本章章节 很重要 很重要 很重要 。
量产部分文档较多,章节与章节之间的关联性不强,看起来文档较为杂乱, 用户可根据以下图片的路线能够选择适合自己的量产方式, 避免在消耗过多时间在量产方式中探索。
图中的分支情况较多,用户自需要了解自己所需要的分支即可, 确定量产路线之后根据路线按需查看以下章节
以下章节为基础章节:
图中涉及到使用fire-config章节:
图中系统备份与还原章节:
设置自启动服务章节:
修改img镜像章节: